Overview Levy Management

Navigate:ClosedTax > Levy Management

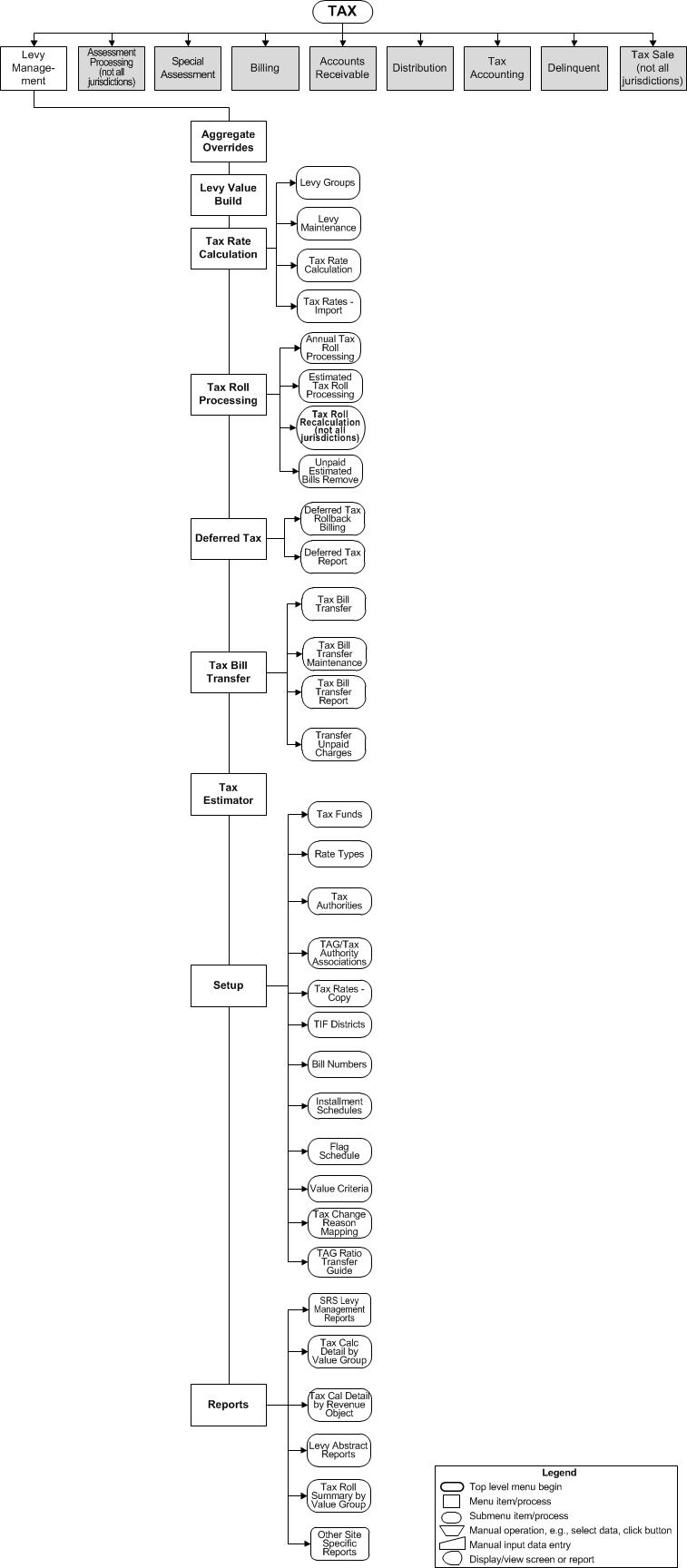
ClosedNavigation Flowchart - Roll-Based Assessment

Here is a navigation flowchart of Levy Management. The flowchart does not include obvious actions, such as Cancel or Close. It includes Common Actions only if applicable to process completion.

 

ClosedNavigation Flowchart - Event-Based Assessment

Here is a navigation flowchart of Levy Management. The flowchart does not include obvious actions, such as Cancel or Close. It includes Common Actions only if applicable to process completion.

 

Description

The Levy Management module provides the data and functionality necessary for tax calculation and processing and, if applicable to your county or state, roll correction, and tax bill charges. Use this task to:

Important! IMPORTANT: See the tables in the Payment Allocation section of the Accounts Receivable topic for details about how Aumentum applies, processes, and allocates payments.

ClosedJurisdiction Specific Information

California

  • Corrected, Supplemental, and Escape Dates. To accommodate the installment schedule setup and the functional calendar setup for prior year corrections, escapes and supplemental due dates, Go to Configuration > Criteria Groups > Set Up Criteria Groups. Create a group to include the Corrections Tax Change Reason Code. Then, go to Tax > Levy Management > Setup > Installment Schedules > Add or Edit Installment Schedules and set up a new Installment Schedule using your Criteria Group.

  • BOE 822/822B Reports. The ability to print BOE 822 and BOE 822B reports has been added. Setup:

    1. Go to Configuration > Application Settings > Maintain Application Settings.

    2. Set the Framework Application Settings UNC path to primary folder for Aumentum attachments storage and Default attachment type for Aumentum Events before you run the BOE 822 reports.

      The BOE 822 reports use Aumentum Attachments to link the report pdfs to the workflow process. Please see your (Undefined variable: Variables.SupportRep) to verify these settings.

To print the reports:

    1. Go to Tax > Assessment Processing > Tax Roll Processing.

    2. Select the Report and Extracts category, then the BOE 822 Report process.

    3. Select the Raise Event To Start Accept/Reject Process checkbox to create a Aumentum Event and start a workflow for the approval of the reports.

    4. Click the Workflow icon in the Aumentum sidebar and work through the workflow to accept the reports.

  • New Fund Creation. Aumentum validates all related funds to make sure they have the same fund.subCategory setting whenever a new fund is created and as part of a user-initiated Taxing Entity maintenance check routine. The check routine is initiated upon save of the tax fund validation rule. For TRA/TAF edit checks, a TRA/TAF Edit Check Validations process is part of Reports and Extracts Category of Tax Roll Processing. Run the associated steps for this process to create a Mismatch report and a Relationships report.

  • Rate Calculation Failures. A report is output at the end of the rate calculation process to notify of rate calculation failures. Failures include:

    • Calculation errors

    • No rate calculated for an active debt service fund

  • Active Debt Service Funds Check. A check is performed to ensure that all active debt service funds have a rate at the beginning of the Unitary debt service rate calculation process. Any funds missing a rate are included in the output report.

  • Active Fund Check. A check is also performed to ensure that all active funds of the specified type have either a tax rate (fund type of either debt or tax authority group) or a TAG ratio (fund type = tax authority group). A report is output for any funds in violation.

  • Redistribution of General Purpose Taxes. The system supports the redistribution of general purpose taxes that have the Average Daily Attendance Indicator equal to true. Sum of General Purpose = General Purpose for all Average Daily Attendance K-12 Non-basic Aid. Average Daily Attendance Distribution = Sum of General Purpose * Current Year Average Daily Attendance Factor.

  • CIOS Failure to File Penalty. The event that causes a CIOS Failure to File penalty added to a bill is when the Assessor determines that enough time has elapsed since the taxpayer has been notified to file a CIOS and still has failed to comply.

    1. The Assessor creates a new escape assessment event via Asmt Admin > Events > Assessment Event Maintenance using the reason code of Failure to file CIOS.  

    2. The modifier is imposed whenmanually entering the penalty value. which is 10% of the new base year value added through the transfer event for which the CIOS was not received, with a minimum of 10,000, to a maximum amount of 25,000.

    3. When the assessment event is completed and queued in the correction process,Levy recognizes the valueType, CIOSLatePenalty and extends taxes with the provided rate (1%) against the value.

    4. The calculated charge amount is posted to Accounts Receivable as Charge Type of Tax and Charge Code of CIOSPen.

    5. The collection of the charge is distributed 100% to the County General Fund.

  • Homeowner roll change summing is available for the current and prior two years by proportionate share for the following:

    • General Purpose

    • Cities Debt

    • School Debt

    • Special Districts Debt

To accommodate this, the HOPTR Apportionment Factor roll process (Tax > Assessment Processing > Tax Roll Processing > Search for Roll Process > [select Tax Year and Process of Apportionment Factors > Manage Roll Process) includes the following required UDF questions:

  • HOPTR Claim Date

  • Current Year Supplemental Through Date

  • Number of Year to Include

  • Prior Year Supplemental Through Date

Reports generated as part of this process and also available via the Tax > Levy > Reports menu are:

  • HOPTR - State Property Tax Loss Reimbursement

  • HOPTR Claim Schedule A - Summary

  • HOPTR Claim Schedule B - Detail

  • HOPTR Claim Schedule C - Claim by Fund

  • HOPTR Claim Schedule D - Supplemental Claim by Fund

  • HOPTR Claim Schedule E - PY Adjustments Claim by Fund

Event Based Tax Roll Processing Customers

  • TAG/TAF rates are now excluded in the 'Update TAG/TAF Rate Exclusions' Step of Tax Roll Processing Calculate Debt Rates when the Levy Group is set up to exclude TAGs. To set this ups:

    1. Go to Tax > Levy Management > Levy Maintenance > Levy Groups.

    2. Search for the group to navigate to the Edit Levy Definition screen.

    3. Select a Levy and click Next to navigate to the Exclude TAGs from Levy Funds screen.

    4. Click on Exclude TAGs to select TAGs to exclude.

    5. Click Finish.

    6. Click Save

Iowa

  • ACreate Charge Aggregatesstep at the end of the Annual Roll Processing steps (Tax > Levy Management > Tax Roll Processing > Annual Roll Processing) generates amounts for theTAF Chargesvalue type for the tax roll.Billing utilizes the Levy calculation of aggregate TAG/TA values during annual tax roll processing.

    NOTE: Credits are not only allocated to the TAF (non-TIF) charges, but if TIF charges exist on a bill, credits are also allocated to the TIF charges by the TIF Cap Ratio.

    NOTE: The amounts displayed on the Iowa website do not include corrections to the Tax Roll as per customer specifications.

  • NOTE: For theCommercial CreditValue Type, the values are available and displayed in the Tax Bill Viewer. Values are imported using the CAMA import

Riverside, California

  • Debt Rate Calculation. An option has been added to the Debt Rate Calculation tax roll process to Raise Events to Start Accept/Reject Process. When selected, the Start Debt Rate Approve/Reject Process step creates a Aumentum Event for the process and it is added to the workflow.

  • Secured and unsecured roll correction bills are flagged as qualifying for the 4-year payment plan if they meet the following conditions:

    • The roll correction assessment is an escape for a prior Tax Year[Tax Bill].

    • The roll correction assessment’s Total Base Tax Amount[Tax Bill] is more than 4YPP Eligibility Threshold Amount[Tax Bill] (currently $500).

An Apply Tax Bill Flags step has been added to the roll process build for the tax roll process of Annual Corrections and Escapes (Tax > Assessment Processing > Tax Roll Processing > Search for Roll Process).

To set this up:

  1. Create a Flag Schedule criteria group (Configuration > Criteria Groups > Set Up Criteria Groups).

  2. Create a Flag Schedule in Levy Management using the Flag Schedule criteria group you created (Tax > Levy Management > Setup > Flag Schedule > Add or Edit Flag Schedule).

  3. Once the roll correction is processed through Assessment Administration, run the Annual Corrections and Escapes tax roll process to apply the flag.

The applied flag is displayed on the account(s) on the Revenue Object Detail Information screen in Info Center (Info Center > Revenue Object Detail).

  • Secured/Unsecured Property Identification. Levy identifies and summarizes both secured and unsecured property that is allocated countywide (e.g., Intercounty Pipeline). Levy extends the 'Calculate Aggregate Values' tax roll process to calculate the secured and unsecured Inter-County Pipeline value provided by the local assessor (R&T code §401.8.(a)) so that it can be reported in BOE 801, 802 and 822 “Allocated Countywide” columns. The calculation performed is that if the roll type equals 'ICPipeline', it is summed by TAG, by component type, and by assessment type to ensure that if any ICPipeline exists in TAGs other than 000-511, then Aumentum includes it.

  • Delinquency Rate. Tax roll processing includes a Delinquency Rate calculation.

  • AV/AVI Aggregates. A calculation step was added to the AV/AVI Aggregate process to calculate prior year adjustments. Two UDFs, Perform Prior Year Value Adjustments For Jurisdictional Changes and Equalized were added to the Manage Roll Process screen (Asmt Admin > Assessment Roll Processing > Search for Roll Process > Select Roll Processes > Manage Roll Process) for the purpose of executing the value adjustment and equalizing it when both are checked.

  • Fixed charges. Fixed charges are not applied to non-taxable secured assessments. To accommodate this, a calculation step was added to the Apply Special Assessments tax roll processing called Reject Fixed Charge for Non-Taxable Assessment.  If a fixed charge is approved during fixed charge management, a notification of the rejection is generated. The rejection notice includes: 1.) tax year, 2.) assessment number, 3.) district number, 4.) dollar amount, and 5.) reason for rejection (Property is non-taxable). The report is generated during the Apply Special Assessments step in tax roll processing when a value modifier check is performed if designated as nontaxable and the special assessment is a postable amount. Upon completion of the Apply Special Assessments step, a notification is sent to Special Assessments about any exceptions.

    If a fixed charge is approved during fixed charge management, a notification of the rejection is now generated. The rejection notice includes: 1.) tax year, 2.) assessment number, 3.) district number, 4.) dollar amount, and 5.) reason for rejection ('Property is non-taxable'). The report is generated during the 'Apply Special Assessments' step in tax roll processing when a value modifier check is performed if designated as nontaxable and the special assessment is a postable amount. Upon completion of the 'Apply Special Assessments' step, a notification is sent to SA about any exceptions in the context of a single-step (accept or reject) workflow  

Santa Cruz, California

  • User-Defined Files for Tax Authority. The ability to add data into UDFs on the Maintain Tax Authority screen for apportionment factors, such as Account Number and FAMIS (GL) Number, is available. To set this up, go to Configuration > User-Defined Fields > Search for User-Defined Fields. Select the Module of Tax Levy Management and click New. On the Maintain User-Defined Field screen, select the Object type of Tax Authority. Define a Label, Code, Data type, and Display order for the UDF and any other data as applicable, and click Save.

  • Annual Real Property Roll Data. Annual Real Property roll data can be imported from the Assessor.

  • Distribution Apportionment and RDA. The distribution apportionment factor process excludes RDA from the final factor during tax roll processing.

    • Setup: Go to Configuration > Application Settings > Maintain Application Settings. Select the Framework module. Find the setting 'UNC Path to base folder for Aumentum File Uploads'. Go to this location, then open the CVI folder. If it does not exist, create the folder. Save you import XML file to this location.

    • To import the data file, go to Asmt Admin > Assessment Processing > Import > Manage CAMA Import Files. Click New to create a new import instance.

Application Settings

(missing or bad snippet)

Setup

Set up the information needed to calculate and extend taxes, as well as other settings used in tax roll and corrections processing.

NOTE: Set up tax funds, rate types, tax authorities, TAGs and TIF districts in the order in which they appear on the menu.

  • Tax Funds - Aumentum funds, when associated with a tax authority, are the fundamental mechanism for setting tax rates. Funds must be set up before a tax authority fund association can be created.

  • Rate Types - Each tax rate and credit rate has an associated rate type that defines whether the rate will be an actual tax calculation rate, a future budget rate, or some other special use rate. Because more than one rate can exist for a tax authority fund for the same tax year, rate types are used to distinguish between these rates.

  • Tax Authorities - Tax authorities are the jurisdictions authorized to levy taxes. Each tax authority can have one or many funds attached to it, which determine the tax rate for the tax authority. Tax authorities sharing the same geographical area are combined into tax authority groups (TAGs) so that the properties within them can be taxed at a single rate.

  • TAG and Tax Authority Associations - Tax authorities must be associated with tax authority groups, which are set up under the Records module. You can also set different rates for tax authority funds by TAG. The TAG Rate Report (under the Levy Management > Reports menu) lists the net tax rate for selected tax authority groups.

  • Copy TAGs - search for TAGs, copy them, and if available in your jurisdiction, override TAF rates and manage TAG ratios.

    NOTE:
    An application setting called Allow TAGTAF Rate Override determines whether overriding TAF Rates for TAG is available when copying. To set this, go to Configuration > Application Settings > Maintain Application Settings and select the Setting type of Effective Date, Tax Levy Management as the Sort by module. Select the Allow TAGTAF Rate Override application setting and set to true to allow overriding.

    NOTE:
    An application setting called Show Special Assessments in TAG Relationships determines whether to display special assessments on TAG screens in Aumentum, determined by at least one active Revenue Object membership in both TAG and SPA. To set this up, go to Configuration > Application Settings > Maintain Application Settings, select the Setting type of Tax Year and select the Sort by module of Tax Levy Management. Select the Show Special Assessments in TAG Relationships application setting and set to true to view special assessments on TAG screens.

  • Copy Tax Rates - Select tax rates to copy from one year to the next and from a source rate to a target rate type. Select TAGs and Tax Authorities to include or exclude in the copy process.

  • TIF Districts - A tax increment financing (TIF) district is a geographical area, usually economically depressed, where the tax levies from incremental increases in property value are used to finance economic development projects. You can specify the level of participation for each tax authority fund within the district. You can also associate revenue objects with a TIF district through this task.

  • Bill Numbers - Bill numbers are assigned during tax roll processing based on revenue object criteria specified for different settings. For example, you can add a certain prefix to all bill numbers with the real property roll type.

  • Installment Schedules - Installment schedules are assigned during tax roll processing based on revenue object criteria specified for different schedules. For example, you can create different numbers of installments for different roll types.

  • Flag Schedules - Flag schedules are assigned by effective year and can be used to override bill number setup. This is a similar schedule to the installment or the bill number schedule. It is used to apply flags to tax bills during Estimated Tax Roll Processing. Although it is typically only used for estimated billing, in can also be applied to Annual Tax Roll Processing.

    NOTE
    : The Flag Schedule task may not be available in your jurisdiction.

  • Value Criteria - Create groupings of value type selection criteria to retrieve records for use in setting up installment schedules.

NOTE: When rounding on exempt parcels with special assessments, to avoid creating LNTC tax on exempt parcels, you can define a Bill Number Setup by Value Criteria Group. To do this:

    1. Go to Tax > Levy Management > Setup > Value Criteria > Add or Edit Value Criteria Groups.

    2. Click Add to set up a new Value Criteria.

    3. Enter a Value criteria group name and click Add.

      NOTE: Make sure the Required value type criteria checkbox is selected.

    4. Select the Value type roTMV - RO TMV Total and click Update and Save.

    5. Go to Tax > Levy Management > Setup > Bill Numbers > Add or Edit Bill Number Setups.

    6. Select the applicable Effective year. Click Edit for the Default setup to navigate to the Define Bill Number setup screen.

    7. Change the Ending number to 50000000 and click Save, then click List.

    8. Click New on the Add or Edit Bill Number Setups screen. Verify you have selected the correct Tax year and click OK.

    9. Enter a Setup name and Description.

    10. Enter a Starting number of 50000001 and an Ending number of 99999999.

      IMPORTANT: Bill Number Schedules cannot have overlapping Bill Number Ranges. Optional Bill Number ranges could be 1 - 50000000 for the Default schedule, and 50000001 - 99999999 for the new bill number setup.

    1. Select the Value type criteria group you created.

    2. Select to round to the Nearest Dollar.

    3. Select the criteria group to use.

    4. Click the Common Action Criteria Group Setup to create a new group.

    5. Verify the Roll Process is Tax Roll Processing and the Apply Rounding To Specials checkbox is unselected.

    6. Click Save.

  • Tax Types - A tax type is a user-defined, tax-related attribute of a revenue object used for reporting and processing purposes. Tax types provide the ability to specify reporting and billing criteria, define delinquency rules, and control interest and penalty application for a user-specified set of class codes.

  • Tax Change Reason Mapping - Define the rules for processing corrections and supplements to tax bills, including whether to update an existing bill or create a new bill for different types of changes.

  • Value Type Mapping - Value types need to be associated with various Levy Management processes. Use this task to associate value types with value type classes for tax roll processing and reporting, to set up dropdown lists of value types for various screens, and to map Assessment Administration value types to Levy Management value types for tax calculation.

     IMPORTANT: This task is only to be used by qualified personnel.

Overrides

Use the Aggregate Value Override task to maintain aggregate value data, such as state aid tax from adjoining county governments, for use in various calculation processes, including secondary tax calculation.

Use the Apportionment Fund Shift override task to maintain apportionment fund shift override values.

Use the TIF Pass Throughs task to define TIF pass throughs back to funds.

Levy Value Build

The Levy Value Build creates, calculates and stores value types to allow final modification of tax calculation values for Tax Roll Processing beyond that provided by the cadastres (assessment rolls) from Assessment Administration.

Levy Value Build for Fiscal Disparity

Managing Fiscal Disparity calculations involves creating multiple levy value builds using the same assessment roll but different assessment roll levels and controlling their behavior using the levy value build type.

When a levy value build (whose type is not "No Fiscal Disparity") is processed, it calculates or copies values for Tables V and VIII based on its own build type and the presence of other locked levy value builds for the year.

After running a levy value build and verifying the values for Table V and/or VIII, you can set the build type to Lock Table V, Lock Table VIII, or Lock Tables V and VIII to indicate that the specified table(s) should not be calculated the next the value build is processed.

NOTE: Locking a levy value build does not prevent you from rerunning the Table V and Table VIII steps in that value build. If you rerun those steps, the values will be calculated. Locking merely makes the values available to be copied into another levy value build.

If you are processing a levy value build that has not been locked, that is the build type is Preliminary or Final, the process will check for existing levy value builds with lock build types. If it finds one, it will copy the values for the appropriate table(s) from that value build rather than recalculating them. If there are no previous locked value builds, it will calculate all Fiscal Disparity steps as usual.

When you select a levy value build type of No Fiscal Disparity, none of the Fiscal Disparity steps will be calculated.

The levy value build type needs to be Final prior to distribution.

Tax Entity Maintenance

This is a Levy menu item for Aumentum v 9.00.00, depending on your jurisdiction. However, all of the submenu items, except TIF Pass Throughs, are not new but are items also available under Tax > Levy Management > Setup, depending on your jurisdiction, including:

Jurisdictional Changes

Use this task to import a BOE code chart of any jurisdictional changes using the import tasks as follows:

Tax Rates

As of Aumentum version 8.05, tax rates can vary for a specific tax authority fund (TAF) in different tax authority groups (TAGs). Therefore, maintaining tax rates is a complicated process, and it is necessary to follow specific procedures in order to minimize data entry and ensure that the rates are correct.

! IMPORTANT: Always maintain rates one year at a time, with earlier years being completed prior to starting rate maintenance for a later year. For example, rates for 2007 should be entirely complete before any rate is entered for 2008.

  • For a given tax year, maintenance activities should take place in a specific order:

    1. Create any new tax funds needed.

    2. Create any new tax authorities and modify any existing authority descriptions, characteristics, and TAF associations.  Do not add or modify any tax rates at this point.

    3. Enter any changes to existing tax authority groups, including descriptions, characteristics, or associated tax authorities. Do not add or modify any override rates at this point.

    4. Create any new tax authority groups and associate tax authorities with them.  Do not add any override rates at this point.

    5. Verify that all the necessary tax authorities (TA) and TAGs exist and that the TAG-TA associations are correct for the selected tax year.

    6. Make sure the authority-wide rates are correct in Tax Authorities setup.

      • If authority-wide tax rates exist from a prior year and need to be changed or if new authority-wide rates need to be added, make those changes. If prompted to overwrite the TAG rates, always allow the system to do so.

      • If authority-wide tax rates exist from a prior year, but no changes are needed, the rates must still be copied to the TAG Rate table for the current year. To do this, access the Set Up Tax Authority Fund Rates screen for each authority. Save the rates (even if no changes were made) by clicking FINISH on the rates screen and then SAVE on the Maintain Tax Authority screen. If prompted to overwrite the TAG rates, always allow the system to do so.

      ! IMPORTANT: After you have entered override rates for TAGs (see next step), do not allow future changes to the authority-wide rates to overwrite the TAG rates.

    7. In TAG/Tax Authority Associations, enter override TAF rates for TAGs as necessary. After these overrides are made, changes to rates must be maintained separately for the tax authorities and the TAGs.

    8. Run the Tax Rates by TAG report to verify that the resulting rates are correct.

Negative Bill Posting

Beginning with Aumentum v 9.00.00, Levy allows negative tax bills to be posted.  For example, a property value could go down, and a sale may produce a current value that is lower than the previous value. A supplement could then occur, because a negative bill can arise when either a previous bill is adjusted to the lower value and has been paid, or in the event the decrease is calculated as a stand-alone bill.

The Levy Management and Accounts Receivable processes have been modified to handle negative supplementals for the purpose of processing refunds, including application of penalty and interest processes, cancels, other corrections, and payments. The tax bill structure does not change since it ends with an overall negative tax amount. Levy still creates TaxBill, TaxBillTran, and TaxBillChrg rows just as it does for other tax bills; and Accounts Receivable still creates FnclTran, FnclHeader, and FnclDetail rows for the tax bills.  A negative supplemental bill then becomes a surplus, which can be refunded.

Supplemental Assessments

Proration for supplemental assessments starting with Aumentum v 9.00.01 occurs for the charges rather than at the value level. Assessment Administration calculates a non-prorated taxable value and a proration factor (percentage). Levy then extends charges against the value, and the proration factor is then applied to the charges.

Special Assessments

The ability to combine all special assessments on one bill is available. This is defined based on two Special Assessment application settings: 1.) Create Separate SPA Bill (One Bill for All Specials), and 2.) Create Separate SPA Bill (Individual Bills per SPA).

Setup: Go to Configuration > Application Settings > Maintain Application Settings. Select the setting type of Tax Year, the filter by module of Special Assessments, and the applicable filter by tax year. Click Edit on the two application settings to set them as applicable.

Direct Billing Auto Remove

Personal Property removes businesses from direct billing enrollment if any of the following situations exist:

  1. Completion of a full term (4 year) of direct billing enrollment.

  2. If structural assets exist (valued by BPP).

  3. Land Owner and Business Owner are the same.

  4. Multiple Locations Cumulative BPP fixture conditional sale and true lease costs exceed a configurable amount ($95 000).

  5. Upon taxpayer request.

Tax Freezes

A tax freeze occurs when a special status is granted to a property (usually for elderly, low income, or disabled persons) resulting in a fixed amount of taxes being charged even if the value of the property increases over time. The amount of taxes charged is usually determined by taxes charged in the year prior to the granting of the special status.

Example

In the following example, the taxes were frozen in 2000. Although the value and gross tax go up every year, the net tax remains the same. In effect, the property receives a tax credit against the taxes that should have been charged to reduce them to the amount charged in the frozen tax year.

Tax Year

Value

Gross Tax

Tax Savings (Tax Not Charged)

Net Tax

2000

200,000

2,000

NA - year frozen

2,000

2001

210,000

2,100

-100

2,000

2002

220,000

2,200

-200

2,000

2003

230,000

2,300

-300

2,000

2004

240,000

2,400

-400

2,000

Processing Frozen Taxes
  1. The frozen tax year (value type indicating base tax year of the freeze) and a value type indicating the property is eligible for the freeze are provided by Assessment Administration. NOTE: These value types are added to revenue objects through Value Modifier Maintenance in the Assessment Administration module.

  2. Tax calculation will calculate taxes for the frozen tax properties normally, without regard to the fact that the taxes are frozen.

  3. A mapping must exist in the ValueTypeClass table to identify the tax freeze value types so that Tax Roll Processing and the Tax Roll Report will process them correctly. See the instructions for value type class setup in Value Type Mapping.

    Important! IMPORTANT: Value Type Mapping is only to be used by qualified personnel.

  4. When tax roll processing encounters a tax freeze property, it:

    • Creates tax roll entries for the current year tax bill as calculated from the current year values.

    • Gathers the total tax amount from the frozen tax year.

    • Calculates the difference between the current year tax and the frozen year tax.

    • Posts the current year full tax bill and the adjusted bill to Accounts Receivable. The adjustment thus created will reflect the TAG and rate structure of the current year taxes.

Tax Rate Calculation

ClosedJurisdiction Specific Information

Iowa

  • Prorated taxes can be billed and collected based on a prorated amount from the date of transfer. To accommodate this, a process step in Assessment Administration performs proration. Proration is based on the following selections during corrections: 1.) Supplemental, 2.) Single Year Correction, 3.) Prorate Period of Monthly, 4.) Prorate Rounding of Beginning (to prorate to the beginning of month, including from the 1st), and 5.) a Tax Change Reason of 'Update Existing'.

  • Levy updates the installments based on Update Existing and adds an allocation of Pro-Rate Monthly to divide the proration based on the number of months per the installment periods.

Palm Beach

  • Two Aumentum process steps, 1.) reconcile calculated values with imported values from Collector's System/Property Assessor's Office, and 2.) reconcile the calculated taxes to the imported taxes during tax roll processing provide the values for Assessment Administration. Assessment Administration uses the imported values to create the cadastre; Levy uses the cadastre values to calculate taxes. Calculated values are not replaced but are used to create charges and run applicable reports so that the calculated values can be compared to imported ones. Any items outside of the user-defined tolerance, as established by the Imported to calculated tax amount Tolerance appsetting, are included in the reporting. Upon reviewing the calculated values as being as correct as possible to the imported, based on the appsetting, charges are posted to Accounts Receivable upon posting the roll. To set up this appsetting, go to Configuration > Application Settings > Maintain Application Settings. Select Tax Year as the Setting type, select the Filter by module of Tax Levy Management, and select the Filter bytax year. Click Edit on the new application setting and enter the rounding value, which can be up/down to the smallest denomination (example, pennies).

Use the tax rate calculation programs to determine the levies requested by tax authorities and calculate rates for those levies based on the values provided by the Levy Value Builds.

  • Levy Setup - Define the types of levies which will be used to enter levy requests and then to calculate tax rates.

  • Levy Maintenance - Maintain the requested and actual levies which will be used to calculate tax rates.

  • Tax Rate Calculation - Calculate tax rates from levy request amounts and the levy basis from levy value builds.

  • Tax Rates - Import - Allows importing, processing, and posting of tax rates.

Tax Roll Processing

ClosedJurisdiction Specific Information

California

  • During the annual roll process that applies Special Assessments and assembles the tax bill charges, the system performs the following preliminary validation steps for which violations are written to an exception report:

    • All active special assessments have posted charges - exceptions list the active special assessment name with no posted charges.

    • A preliminary validation step to ensure that Special Assessment charges are not being applied to non-taxable secured revenue objects. Non-taxable PINs in violation write to the exception report.

  • During the tax extension process (for all annual, supplemental, and corrections), a validation is performed to ensure that only taxable revenue objects receive charges. All assessments are assumed to be taxable unless they have a non-taxable value modifier. As an output from the tax extension process, the following is generated and stored by Secured, Unsecured and State-assessed:

    • PIN Count by Taxability Code and TRA

    • Property Value by Taxability status and TRA

    • General Levy Tax Amount by TRA (the 1% general levy and may include land-only plus debt service)

    • General Purpose Tax Amount by TRA (the 1% general levy)

    • Debt Service Tax Amount by TAF

    • Fixed Charges by TAF (not applicable to unsecured)

    • Land Only Charges by TAF (not applicable to unsecured)

  • During the post process for annual tax roll processing, bill generation varies slightly from normal for instances in which the state has previously billed, the unsecured is getting re-included when gathering the combined Equalized roll, and for which some unsecured properties (bills) may have changed to create a mixture of bills that have been corrected along with some that may not have been corrected.  Aumentum performs the following when processing the annual roll: 

    • If no bill exists, an annual bill is created with appropriate charges and due dates.

    • If an existing bill exists and no changes have occurred to values, charges, or rates, then the existing bill is left as it.

    • If an existing bill exists and the data is different, then a correction is performed on the annual bill (in all cases whether the change is an increase or decrease) and the bill date and due dates are readjusted as though a new bill is being created.

 

Tax Roll Processing takes the data from assessment rolls to create a tax roll, calculate taxes, assign bill numbers and installment schedules, creates the tax roll data, and posts the charges to Accounts Receivable or saves it to Levy Management for Truth in Taxation reporting.

Estimated Tax Roll Processing creates a tax roll for estimated installment bills. The batch process component of this task identifies estimated bills that were not paid between the first and second installment and indicates whether a property is on an installment plan, thus triggering a correction that zeroes the tax bill. This tax roll processing reconciles the annual tax bills to estimated installment bills.

Tax Roll Recalculation recalculates tax roll data based on defined changes.

NOTE:
Estimated Billing may not apply to your jurisdiction.

Supplemental Assessments and Tax Roll Processing

When Levy bills a supplemental assessment followed by a transfer, the system performs a check to determine if the tax amounts for each of the supplementals was correct as follows:

  1. When any supplemental is billed (Supplemental roll process), the process checks to verify whether a transfer exists with an event date after the event date of the supplemental being billed.  If so, the process changes the proration on the supplemental being billed so that it only extends to the start of the transfer

  2. When a transfer is billed, the process checks to see if any previous transfer exists for the current tax year that has already been billed.  If so, the proration period of the first transfer overlaps the second transfer.  The assumption is that the second transfer grantee paid the grantor for the tax due on the first supplemental during closing.  Therefore, the tax on the second transfer is adjusted so that it does not include the amount of tax in the first transfer supplemental that would be due for the period of overlap with the second transfer.  

Corrections Processing

There are two types of changes to tax charges. NOTE: These items are not available on the Levy Management menu.

  • Roll Corrections  - (available via Assessment Administration) Changes to value are processed through the Roll Corrections Queue in Assessment Administration. After changes are accepted to the assessment roll, they must be accepted to the tax roll in the Tax Office Review Queues before tax charges will be changed and posted to Accounts Receivable.

  • Adjust Charges - (available via Information Center > Tax Detail) You can make manual adjustments to posted charges on a tax bill via the Process Corrections Common Action in Information Center. You can add or remove penalties, fees, or special assessment charges; adjust tax amounts and write off charges.

This is an overview of how various methods for allocating tax roll corrections affect the installments (NOTE: this does not describe the negative bill allocation methods):

  • Allocate to Final (or First) Installment

  • Split Among Unpaid Installments

  • Create One Installment

  • Use Installment Setup

Roll Correction Allocation Methods

Allocate to Final Installment

NOTE: The allocate to first installment method operates essentially the same way as the method described below.

The corrected amount will be allocated entirely to the final installment, leaving earlier installment amounts unchanged, whenever possible. In cases of a decrease in charges, if the decrease is greater than the final installment, the final installment will be set to zero, and the previous installment will also be decreased.

The following scenarios detail different ways in which this allocation method could work. To see a chart of the charges and installments, click the button beneath the scenario description.

In the first two scenarios, the original charges were $100, split evenly over 2 installments ($50 each).

Scenario 1: Correction resulted in $50 more in charges > Additional $50 is allocated to final installment for total of $100.

Installment

Original Charges

New Charges

Adjustment Amount

New Installment Allocation

1

50

75

25

50

2

50

75

25

100

Totals

100

150

50

150

Scenario 2: Correction resulted in $20 less in charges > $20 is subtracted from final installment for total of $30.

Installment

Original Charges

New Charges

Adjustment Amount

New Installment Allocation

1

50

40

-10

50

2

50

40

-10

30

Totals

100

80

-20

80

In the next scenario, the original charges of $100 were split across 4 installments ($25 each).

Scenario 3: Correction resulted in $60 less in charges (more than original final installment charge) > Last two installments are zeroed out and the second installment is reduced by the remaining $10 of adjustment, for a total of $40.

Installment

Original Charges

New Charges

Adjustment Amount

New Installment Allocation

1

25

10

-15

25

2

25

10

-15

15

3

25

10

-15

0

4

25

10

-15

0

Totals

100

40

-60

40

Also, if a correction involves a change in the funds billed, in a TAG change for example, the allocation is broken down by fund first, so the total installment allocation may effect more than the final installment.

Scenario 4: TAG change removes one fund from the bill (Twp A - total charges $50), and adds another fund (Twp B - total charges $40). A third fund (County - total charges $50) is unaffected.

Although the overall charge goes down, from $100 to $90, the final installment actually increases because the entire charge of the new fund is placed on the final installment. Since the County fund was not corrected, there is no change on its installment allocation, and the former charges for Twp A appear on neither installment.

Installment

Fund

Original Charges

New Charges

New Installment Allocation

1

County

25

25

25

 

Twp A

25

 

 

 

Twp B

 

20

0

Subtotals

 

50

45

25

2

County

25

25

25

 

Twp A

25

 

 

 

Twp B

 

20

40

Subtotals

 

50

45

65

Totals

 

100

90

90

Split Among Unpaid Installments

The ratio of the unpaid amount for an installment to the total unpaid amount will be applied to the total corrected amount to determine the corrected amount for the installment.

Scenario 5: Original Charges were $120 broken evenly over 2 installments ($60/installment), and $20 has been paid on the first installment. The correction added another $50 in charges. That $50 is allocated among the installments using the ratio of the original unpaid amount for each installment ($40 and $60, respectively) divided by the total unpaid amount ($100). Therefore, $20 is added to the first installment (40% of $50), and $30 is added to the second installment (60% of $50).

Installment

Original Charges

Payments

Amount Unpaid

Unpaid Inst./ Unpaid Total

New Charges

Adjust. Amount

Correction Allocation

Total New Allocation

1

$60

$20

$40

40/100 = 40%

$85

$25

40% x $50 = $20

$80

2

$60

0

$60

60/100 = 60%

$85

$25

60% x $50 = $30

$90

Totals

$120

$20

$100

 

$170

$50

$50

$170

Create One Installment

The corrected amounts will be allocated to a single installment (installment 1), regardless of the number of installments on the original bill. After the correction any additional installments will no longer exist.

Bill, original total amount,
and tax change

Installment Number

Original Installment

Corrected Installment

1 - $200
no tax change

1

$100

$200

2

$100

does not exist

2 - $0
+ $150

1

$0

$150

2

$0

does not exist

3 - $400
no tax change

1

$100

$400

2

$100

does not exist

3

$100

does not exist

4

$100

does not exist

Use Installment Setup

Corrected amounts will be allocated according to the rules that have been set up for Installment Schedules with no modifications.

Deferred Tax

Levy Management has the ability to track deferred values and taxes using value types. Various programs can defer taxes or value for specific revenue objects based on certain qualifications. For example:

  • A preferential assessment program based on land use (for example, for conservation or agriculture) that defers part or all of the property value, and as a result, indirectly defers taxes.

  • A timber management program that defers the full value of timber in certain timber management plans.

  • A senior/disabled deferral program that defers taxes rather than value.

Aumentum provides the functionality to track deferred value along with the rates from the deferred year and to roll back and bill the deferred taxes at the appropriate time.

Processing Deferred Inventory and Rollback Billing
  1. A deferred value type indicating a property has a preferential assessment is provided by Assessment Administration.

    NOTE: These value types are added to revenue objects through Value Modifier Maintenance in the Assessment Administration module.

  2. In Value Type Mapping (Levy Management > Setup > Value Type Mapping), set up the deferred value types so they will be handled properly in tax roll processing.

    • Map the deferred value types to the TaxRollCreate and

    • Add the deferred value types as source value types (SVT) to the

    Important! IMPORTANT: Only qualified personnel use Value Type Mapping.

  1. Make sure you have a closed assessment roll with revenue objects that have one or more of the deferred value types.

  2. Process and post a tax roll for the closed assessment roll. The tax roll posting process creates deferred inventory for each deferred value type for each revenue object.

NOTE: The processes described above are completed in tax years prior to the year in which rollback billing occurs.

  1. When a property is no longer in the deferral program, use Deferred Tax Rollback Billing to create a rollback bill for the property.

    NOTE: If you do not have deferred data in your database, you can enter it manually at the beginning of the rollback billing task.

  • Deferred Tax Rollback Billing - Create rollback bills from a portion of deferred value or taxes using tax rates from any tax year. This process calculates the rollback taxes based on the rate information you provide, creates the bill data, and optionally prints the bills.

  • Deferred Tax Report - Print a report listing deferred value, rollback value, and rollback tax.

  • Deferred Timber Tax Rollback Billing (State of Idaho only) - Calculate the tax due for a timber rollback bill from the deferred value, acreage, and years to roll back, and generate a Deferred Forest Land Tax Valuation Notice.

Tax Bill Transfer

  • Tax Bill Transfer - On occasion you may need to transfer unpaid tax charges from one revenue object to another, to move charges for a revenue object from one tax year to another, or to split charges among multiple bills. You have the option of allocating the transferred charges based on the charge structure (distribution between tax authority funds) from the source revenue object, or of reallocating the charges using the tax authority fund rates for a different tax authority group (TAG) or tax year.

  • Tax Bill Transfer Maintenance - Search for existing tax bill transfers to reverse.

  • Tax Bill Transfer Report  - Print a report of tax bill transfers for certain dates or tax years.

Tax Estimator

This task provides a process to bill for the portion of the property being split, prorated over the remaining months in the current tax year. Use this task for a property split due to eminent domain and the need to collect an estimated tax bill for the split portion prior to the annual roll being available from the property appraiser.  

The charge is collected as surplus. Since it is not to be disbursed, it is only held in surplus to pay next year’s actual charges.

Because these advance billings occur after the lien date, they are always prorated for the remainder of the assessment year. To accomplish this, the current appraised values are used to calculate assessed and taxable values, which are then prorated for the remainder of the year.

Taxes are extended against the prorated values using the most recent tax rates for the TAG, and the estimated taxes are printed on a tax bill form. The taxpayer is required to pay the estimated tax, but the tax is not entered as receivable in A/R because the tax roll has not yet been prepared. Instead the amounts are collected and attached to the property and escrowed.

Other Levy Processing

Reports

A number of tax roll reports are available, in addition to a TAG Rate Report which lists the net tax rates for selected tax authority groups.

  • SRS Levy Management Reports - A variety of Levy Management and tax roll-related reports are generated from this screen. The reports are powered by SQL Server Reporting Services and can be generated interactively for immediate display or sent to batch processing for lengthy report jobs.

  • Print Tax Calc Detail by Value Group Report - This report lists tax calculation amounts, including values, rates, and charges, broken down by revenue object value group.

  • Print Tax Calc Detail by Revenue Object Report - This report lists tax calculation amounts, including values, rates, and charges, broken down by revenue object.

  • Levy Abstract Reports - Configure and run a variety of tax abstract reports. Reports vary and are designed specifically for your jurisdiction.

  • Print Tax Roll by Value Group Report - (Minnesota only) The summary report prints the inventory information, summary of charges and values and amounts by value type for each revenue object. The detail report also breaks down this information for each value group on the revenue object.

Prerequisites

The prerequisites and dependencies for the above areas are outlined in the sections below. Before proceeding to the setup programs, be sure to set up the following.

Assessment Administration
Configuration Menu
  • Functional Calendar - Set up the Functional Calendars for the Levy Management functional area. The functional calendar designates the start and end of the levy processing year and specifies the installment periods and various event dates related to taxes, such as billing dates, due dates, and penalty dates.

Dependencies

After tax roll processing is complete, printing and other distribution of tax bills is handled through the Billing module.